2022年11月1日公開
量子コンピュータ分野の最大の目標は、大規模な誤り耐性型汎用量子コンピュータを作ることにあります。量子超越、量子コンピュータが古典コンピュータより優れた計算能力を示す、という点ではGoogleが53個の超伝導量子ビットで達成していますが、ある特定の問題に対してのソリューションであり、汎用性がないという問題があります。大規模な汎用型の量子コンピュータに到達するために、超伝導量子ビットやイオントラップなどいくつかの方式が考えられていますが、いまだどれが本命かは決まっていません。有力な量子ビットの一つである、中性原子を用いた量子コンピュータでは科学計測用カメラが一般的に用いられており、ORCA-Questを実際に使用いただいている大阪大学の山本俊 様、小林俊輝 様にインタビューを行いました。
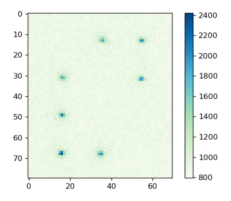
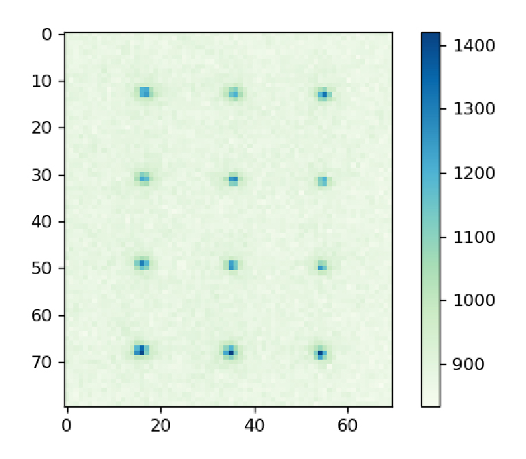
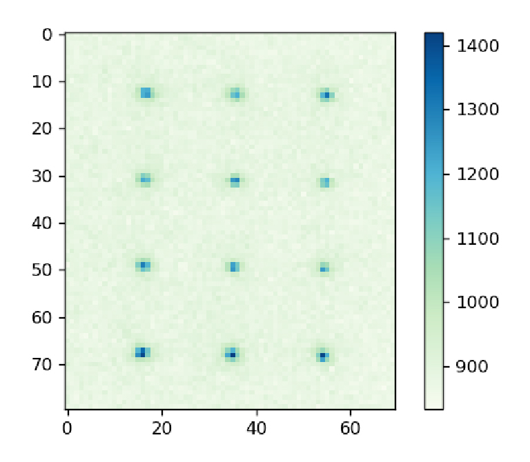
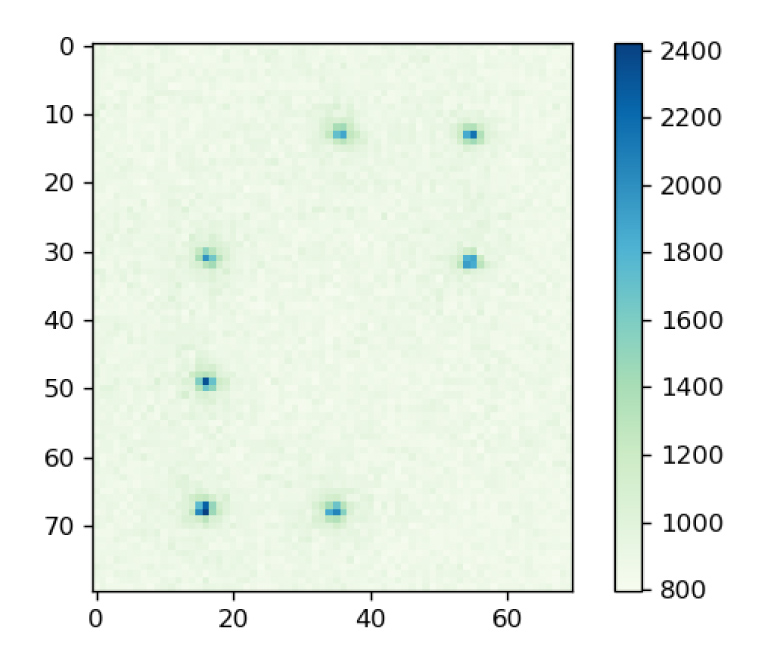
中性原子の量子コンピュータでは、中性原子をレーザによる光ピンセットで真空中にトラップし、格子状に整列させます。科学計測用カメラの用途としては、その格子状に光トラップした原子1個1個からの蛍光を見ることであり、原子のトラップの様子や、量子状態を観測することに使用されます。原子からの蛍光がないときに、カメラノイズにより偽陽性、原子から蛍光が発生していると誤検出されることを無くすため、ノイズが少なく量子効率が高いということが科学計測用カメラへの要求になります。本研究は、本質的には単一光子が放出されるような光源を用いているため、ORCA-Questのような、1つ1つの光子数を数えながら撮影できるカメラが非常に理想的であると考えています。
もう一つの要求性能として、量子ビットの誤り訂正を行うためには、なるべく早く量子ビットの状態を読み出し、その状態に応じてすぐにフィードバックをかける必要があります。その点でも、従来のCCDカメラよりもORCA-QuestといったCMOSカメラのほうがデータの読み出し速度という点で優れていると思います。
今までの原子量子コンピュータの論文を見ていると、EM-CCDを使っている方が多いですが、最近は性能向上によりsCMOSを使っている方も増えてきていると感じています。EM-CCDとsCMOSの技術がかなり向上しており、量子効率やノイズ性能もともに良くなってきている中で、今回ORCA-Questを選定する際の決め手となったのはPhoton number resolving(PNR)モードでした。EM-CCDではセンサ技術上実現することができない性能であり、PNRモードを有効活用できる方法を見つけることができたら面白いだろうなというqCMOSⓇ技術への期待の部分も大きく、ORCA-Questを採用しました。
山本 俊 様
小林 俊輝 様
使用原子:Rb(蛍光波長780 nm)
原子間隔:13 μm
スキャンモード:Ultraquiet scan mode
ビニング:2 × 2
露光時間:20 ms
単一原子のローディング確率:およそ50 %
先に述べたように、大規模な誤り耐性型汎用量子コンピュータを作ることが量子コンピュータ分野の最大の目標になります。誤り耐性を備えた汎用量子コンピュータというのは非常に大規模なものになり、アルゴリズムやプロトコルによりますが、10の6乗個くらいの原子が必要となると考えられています。その目標に到達するためには1つの物理系だけでは不足であると考えられており、2022年にノーベル物理学賞も受賞した「量子もつれ」を利用した量子状態の転送(量子テレポーテーション)を使うことで複数の物理系を繋ぐネットワーク型量子コンピュータが推進されています。現状は、1つの物理系だけでも誤り耐性を備えた汎用量子コンピュータに足りるサイズのものは出来ていないため、ローカルな原子量子コンピュータの部分を一生懸命作っている段階にあります。
ORCA-Questの画素数(4096 (H) × 2304 (V))であれば、10の4乗個の原子くらいは一つのカメラで撮れるようになると考えています。浜松ホトニクスさんが提示したORCA-QuestとEM-CCDの感度シミュレーション結果を比べた際に、どちらも良さそうだという感触は得ましたが、最後の決め手となったのはPhoton number resolvingモードといった、qCMOS技術の将来性への期待でした。
山本 俊
大阪大学 大学院基礎工学研究科 教授/量子情報・量子生命研究センター(QIQB) 副センター長
2003年 総合研究大学院大学先導科学研究科光科学専攻修了 博士(理学)
2003年4月 総合研究大学院大学 JST-CREST研究員
2004年4月 大阪大学 大学院基礎工学研究科 特任助手
2007年4月 大阪大学 大学院基礎工学研究科 助教
2011年4月 大阪大学 大学院基礎工学研究科 准教授
2018年10月 現職
2020年より内閣府・JST ムーンショット型研究開発制度 ムーンショット目標 6「ネットワーク型量子コンピュータによる量子サイバースペース」プロジェクトマネージャー
受賞:文部科学大臣表彰若手科学者賞(2014年)など
小林 俊輝
大阪大学 量子情報・量子生命研究センター(QIQB) 准教授。博士(理学)
2017年 大阪大学 大学院基礎工学研究科 博士後期課程修了
2017年4月 日本電気株式会社セキュリティ研究所 研究員
2019年4月 大阪大学 先導的学際研究機構 量子情報・量子生命研究センター 特任助教
2022年4月 大阪大学 先導的学際研究機構 量子情報・量子生命研究センター 助教
2024年4月 大阪大学 先導的学際研究機構 量子情報・量子生命研究センター 准教授
※ 本ページに掲載している内容は取材時点のものです。
ORCA-Quest 2は、ORCA-Questの後継機として極めて低ノイズなスキャンモードにおける読み出し速度の高速化や紫外領域での感度向上を実現。更なる進化を遂げた新たなqCMOSカメラです。
It looks like you're in the . If this is not your location, please select the correct region or country below.
You're headed to Hamamatsu Photonics website for JP (Japanese). If you want to view an other country's site, the optimized information will be provided by selecting options below.
In order to use this website comfortably, we use cookies. For cookie details please see our cookie policy.
This website or its third-party tools use cookies, which are necessary to its functioning and required to achieve the purposes illustrated in this cookie policy. By closing the cookie warning banner, scrolling the page, clicking a link or continuing to browse otherwise, you agree to the use of cookies.
Hamamatsu uses cookies in order to enhance your experience on our website and ensure that our website functions.
You can visit this page at any time to learn more about cookies, get the most up to date information on how we use cookies and manage your cookie settings. We will not use cookies for any purpose other than the ones stated, but please note that we reserve the right to update our cookies.
For modern websites to work according to visitor’s expectations, they need to collect certain basic information about visitors. To do this, a site will create small text files which are placed on visitor’s devices (computer or mobile) - these files are known as cookies when you access a website. Cookies are used in order to make websites function and work efficiently. Cookies are uniquely assigned to each visitor and can only be read by a web server in the domain that issued the cookie to the visitor. Cookies cannot be used to run programs or deliver viruses to a visitor’s device.
Cookies do various jobs which make the visitor’s experience of the internet much smoother and more interactive. For instance, cookies are used to remember the visitor’s preferences on sites they visit often, to remember language preference and to help navigate between pages more efficiently. Much, though not all, of the data collected is anonymous, though some of it is designed to detect browsing patterns and approximate geographical location to improve the visitor experience.
Certain type of cookies may require the data subject’s consent before storing them on the computer.
This website uses two types of cookies:
This website uses cookies for following purposes:
Cookies help us help you. Through the use of cookies, we learn what is important to our visitors and we develop and enhance website content and functionality to support your experience. Much of our website can be accessed if cookies are disabled, however certain website functions may not work. And, we believe your current and future visits will be enhanced if cookies are enabled.
There are two ways to manage cookie preferences.
If you don’t want to receive cookies, you can modify your browser so that it notifies you when cookies are sent to it or you can refuse cookies altogether. You can also delete cookies that have already been set.
If you wish to restrict or block web browser cookies which are set on your device then you can do this through your browser settings; the Help function within your browser should tell you how. Alternatively, you may wish to visit www.aboutcookies.org, which contains comprehensive information on how to do this on a wide variety of desktop browsers.
Occasionally, we may use internet tags (also known as action tags, single-pixel GIFs, clear GIFs, invisible GIFs and 1-by-1 GIFs) at this site and may deploy these tags/cookies through a third-party advertising partner or a web analytical service partner which may be located and store the respective information (including your IP-address) in a foreign country. These tags/cookies are placed on both online advertisements that bring users to this site and on different pages of this site. We use this technology to measure the visitors' responses to our sites and the effectiveness of our advertising campaigns (including how many times a page is opened and which information is consulted) as well as to evaluate your use of this website. The third-party partner or the web analytical service partner may be able to collect data about visitors to our and other sites because of these internet tags/cookies, may compose reports regarding the website’s activity for us and may provide further services which are related to the use of the website and the internet. They may provide such information to other parties if there is a legal requirement that they do so, or if they hire the other parties to process information on their behalf.
If you would like more information about web tags and cookies associated with on-line advertising or to opt-out of third-party collection of this information, please visit the Network Advertising Initiative website http://www.networkadvertising.org.
We use third-party cookies (such as Google Analytics) to track visitors on our website, to get reports about how visitors use the website and to inform, optimize and serve ads based on someone's past visits to our website.
You may opt-out of Google Analytics cookies by the websites provided by Google:
https://tools.google.com/dlpage/gaoptout?hl=en
As provided in this Privacy Policy (Article 5), you can learn more about opt-out cookies by the website provided by Network Advertising Initiative:
http://www.networkadvertising.org
We inform you that in such case you will not be able to wholly use all functions of our website.
Close