Published on November 1st, 2022
The main goal of the quantum computing field is to create a large-scale and error-tolerant general purpose quantum computer. Quantum transcendence, which means a quantum computer exhibits superior computational power over a classical computer, has been achieved by Google with 53 superconducting qubits, but it is for a solution to a specific problem and is not to a general problem. To reach a large-scale general-purpose quantum computer, several approaches are being proposed (e.g., superconducting qubit, trapped ion qubit), but it has yet to be decided which one is the winner. A scientific camera is commonly used in a quantum computer with neutral atom, one of the most promising qubits. We interviewed Professor Takashi Yamamoto and Associate Professor Toshiki Kobayashi of The University of Osaka, who are using ORCA-Quest for neutral atom quantum computing.
In a neutral atom quantum computer, neutral atoms are trapped in vacuum with optical tweezers and aligned in a lattice. The use of a scientific camera is to see the fluorescence from each individual atom trapped in that lattice, and it can observe the position of trapped atoms and even their quantum states. A major requirement for a scientific camera is its low noise and high quantum efficiency to eliminate false positives, which means the camera misunderstands an atom emits fluorescence due to its low sensitivity even when there is no fluorescence from the atom. Since we use a light source that essentially emits single photons in the application, a special camera such as ORCA-Quest, which can take images in which the number of photons is counted one by one, would be very ideal.
Also, in order to perform error correction of qubits, another requirement for a camera is the camera must readout the state of the qubit as quickly as possible and some feedback must be applied immediately according to the state. In terms of data readout speed, a CMOS camera such as the ORCA-Quest is superior to a conventional CCD camera.
I see that many people used EM-CCD cameras in their papers for neutral atom quantum computing, but recently I feel that more and more people are using sCMOS cameras because of their performance improvement. The technology of EM-CCD and sCMOS is advancing considerably, and quantum efficiency and noise performance of both cameras are in so high level. In this context, the deciding factor in choosing ORCA-Quest for our research was the photon number resolving (PNR) mode. We have high expectations for qCMOSⓇ technology because the PNR mode cannot be achieved with EM-CCD due to its sensor technology, and we believe it would be very interesting if we can find a way to effectively utilize the PNR mode.
Prof. Yamamoto
Associate Prof. Kobayashi
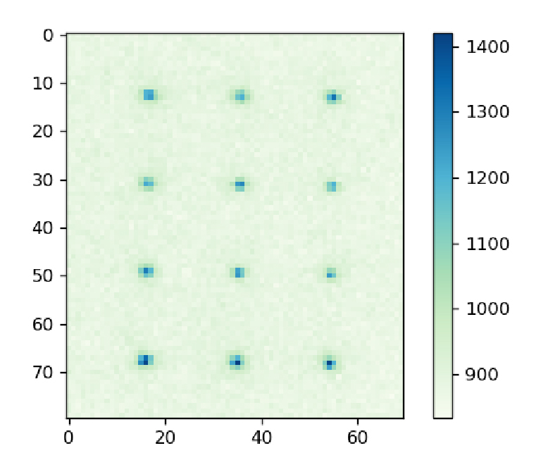
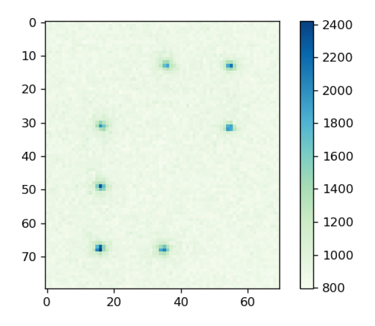
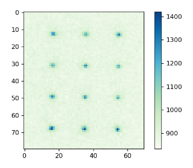
Atom:Rb (Emission wavelength 780 nm)
Atom spacing:13 um
Scan mode:Ultraquiet scan mode
Binning:2x2
Exposure time:20 ms
Occupation probability of an atom in a lattice site : about 50 %
As mentioned earlier, the main goal of the quantum computing field is to create a large-scale error-tolerant general-purpose quantum computer. An error-tolerant general-purpose quantum computer would be very large, and it is estimated that it would require about atoms, depending on the algorithm and protocol. To reach this goal, it is believed that a single physical system is not sufficient, and a networked quantum computer that connects multiple physical systems by using quantum teleportation, a quantum state is transferred by using quantum entanglement, for which the Nobel Prize in Physics was awarded in 2022, is being promoted. Currently, we are in the process of working hard on the local atomic quantum computer part since no one has yet created a physical system for quantum computing, large enough to be a general-purpose quantum computer with error tolerance.
We believe that with the very large number of pixels of ORCA-Quest (4096 (H) x 2304 (V)), we will be able to capture about atoms with a single camera. When we compared ORCA-Quest and EM-CCD by their simulation results of single atom array imaging presented by Hamamatsu, we felt that both looked good, but the deciding factor in the end was the future expectation of qCMOS technology, such as “photon number resolving” mode
Prof. Takashi Yamamoto
Vice director, Center for Quantum Information and Quantum Biology (QIQB), Graduate school of Engineering Science, The University of Osaka
2003: Doctor of Science, Department of Evolutionary Studies of Biosystems, School of Advanced Sciences
Apr. 2003: JST-CREST research fellow, School of Advanced Sciences
Apr. 2004: Specially appointed research assistant, Graduate School of engineering science, The University of Osaka
Apr. 2007: Assistant professor, Graduate school of Engineering Science, The University of Osaka
Apr. 2011: Associate professor, Graduate school of Engineering Science, The University of Osaka
Oct. 2018: Current post
2020: Project manager, Moonshot Goal 6 “Quantum Cyberspace with Networked Quantum Computer”, Moonshot R&D Program, Cabinet Office/JST
Award : The MEXT Young Scientists’ Prize (2014), etc.
Dr. Toshiki Kobayashi
Associate professor, Center for Quantum Information and Quantum Biology (QIQB), The University of Osaka
2017: Doctor of Science, Graduate School of Engineering Science, The University of Osaka
Apr. 2017: Research fellow, Security Research Laboratory, NEC Corporation
Apr. 2019: Specially appointed assistant professor, Center for Quantum Information and Quantum Biology (QIQB), Institute for Open and Transdisciplinary Research Initiatives (OTRI), The University of Osaka
Apr. 2022: Assistant professor, Center for Quantum Information and Quantum Biology (QIQB), The University of Osaka
Apr. 2024: Associate professor, Center for Quantum Information and Quantum Biology (QIQB), The University of Osaka
*The content presented on this page reflects information available at the time of the interview.
The ORCA-Quest 2 is a new qCMOS® camera, the successor to the ORCA-Quest with further advances such as faster readout speeds in extremely low-noise scan mode and increased sensitivity in the ultraviolet region.
It looks like you're in the . If this is not your location, please select the correct region or country below.
You're headed to Hamamatsu Photonics website for JP (English). If you want to view an other country's site, the optimized information will be provided by selecting options below.
In order to use this website comfortably, we use cookies. For cookie details please see our cookie policy.
This website or its third-party tools use cookies, which are necessary to its functioning and required to achieve the purposes illustrated in this cookie policy. By closing the cookie warning banner, scrolling the page, clicking a link or continuing to browse otherwise, you agree to the use of cookies.
Hamamatsu uses cookies in order to enhance your experience on our website and ensure that our website functions.
You can visit this page at any time to learn more about cookies, get the most up to date information on how we use cookies and manage your cookie settings. We will not use cookies for any purpose other than the ones stated, but please note that we reserve the right to update our cookies.
For modern websites to work according to visitor’s expectations, they need to collect certain basic information about visitors. To do this, a site will create small text files which are placed on visitor’s devices (computer or mobile) - these files are known as cookies when you access a website. Cookies are used in order to make websites function and work efficiently. Cookies are uniquely assigned to each visitor and can only be read by a web server in the domain that issued the cookie to the visitor. Cookies cannot be used to run programs or deliver viruses to a visitor’s device.
Cookies do various jobs which make the visitor’s experience of the internet much smoother and more interactive. For instance, cookies are used to remember the visitor’s preferences on sites they visit often, to remember language preference and to help navigate between pages more efficiently. Much, though not all, of the data collected is anonymous, though some of it is designed to detect browsing patterns and approximate geographical location to improve the visitor experience.
Certain type of cookies may require the data subject’s consent before storing them on the computer.
This website uses two types of cookies:
This website uses cookies for following purposes:
Cookies help us help you. Through the use of cookies, we learn what is important to our visitors and we develop and enhance website content and functionality to support your experience. Much of our website can be accessed if cookies are disabled, however certain website functions may not work. And, we believe your current and future visits will be enhanced if cookies are enabled.
There are two ways to manage cookie preferences.
If you don’t want to receive cookies, you can modify your browser so that it notifies you when cookies are sent to it or you can refuse cookies altogether. You can also delete cookies that have already been set.
If you wish to restrict or block web browser cookies which are set on your device then you can do this through your browser settings; the Help function within your browser should tell you how. Alternatively, you may wish to visit www.aboutcookies.org, which contains comprehensive information on how to do this on a wide variety of desktop browsers.
Occasionally, we may use internet tags (also known as action tags, single-pixel GIFs, clear GIFs, invisible GIFs and 1-by-1 GIFs) at this site and may deploy these tags/cookies through a third-party advertising partner or a web analytical service partner which may be located and store the respective information (including your IP-address) in a foreign country. These tags/cookies are placed on both online advertisements that bring users to this site and on different pages of this site. We use this technology to measure the visitors' responses to our sites and the effectiveness of our advertising campaigns (including how many times a page is opened and which information is consulted) as well as to evaluate your use of this website. The third-party partner or the web analytical service partner may be able to collect data about visitors to our and other sites because of these internet tags/cookies, may compose reports regarding the website’s activity for us and may provide further services which are related to the use of the website and the internet. They may provide such information to other parties if there is a legal requirement that they do so, or if they hire the other parties to process information on their behalf.
If you would like more information about web tags and cookies associated with on-line advertising or to opt-out of third-party collection of this information, please visit the Network Advertising Initiative website http://www.networkadvertising.org.
We use third-party cookies (such as Google Analytics) to track visitors on our website, to get reports about how visitors use the website and to inform, optimize and serve ads based on someone's past visits to our website.
You may opt-out of Google Analytics cookies by the websites provided by Google:
https://tools.google.com/dlpage/gaoptout?hl=en
As provided in this Privacy Policy (Article 5), you can learn more about opt-out cookies by the website provided by Network Advertising Initiative:
http://www.networkadvertising.org
We inform you that in such case you will not be able to wholly use all functions of our website.
Close